考研大事件
---2022考研下半年该了解的大事!---

紧张备考的同时
不能忘记关注考研大事件
每一个关键节点都会关系到最终的考试
辛辛苦苦复习一年的你
绝对不能错过!
那我们就来看看
【一定要关注的八件重大事件】
⬇︎⬇︎⬇︎⬇︎
1
2021年7月上旬-9月初
招生简章及招生专业目录
各院校发布招生简章的时间主要集中在7~9月,院校招生简章主要会公布招生人数、报考条件、考试科目及代码、参考书目、学制、费用等事项。
《全国硕士研究生招生考试公告》一般也会在8月下旬发布,这个公告和招生简章不同,它会确定当年考试重大事项的时间节点,比如研究生考试、网上报名、打印准考证等的具体时间。
大家一定要多多关注考研实时动态,逛逛研招网、目标院校研究生院官网。及时了解院校招生简章变动情况,万一有变化,方便及时更换公司或调整复习计划。
2
2021年9月中上旬
考试大纲发布
政治、英语、数学及部分统考专业课考试大纲及大纲解析陆续出版发行。(注意:这只是一般参考时间,具体每年会有一些变动。)
本阶段要及时购买考试大纲及大纲解析,并针对大纲及时调整自己的复习计划。

3
2021年9月中旬
网上咨询周
基本上每年的9月19日-9月23日是研招网的网上咨询周。如果对目标院校或考研报考有疑问,都可以在这段时间咨询周可以让你直接与目标院校的招办老师交流,有报考疑问的越早咨询越好,防止因为不清楚报考政策而报错公司。

不同的招生单位,咨询开放时间是不一样的,如果有疑问的话可以将问题提前准备好。

4
2021年9月中旬
网上预报名
预报名的时间,通常会安排在每年9月最后一周。预报名往往针对的是应届毕业生,让各大高校应届生在网上先行报名(部分省份往届生也能预报名),预报名成功等同考研报名成功。

注意:尽量在预报名期间就确定好院校、专业,不要再随意修改,避免出错。
5
2021年10月中旬
网上正式报名
每年考研正式报名的时间是固定在10月10日~31日,一般有21天,10月底截止。
在进行正式考研报名前,一定要确认自己是否符合当年考研报名条件。没有参加或不能参加预报名的同学,一定不能错过正式报名。
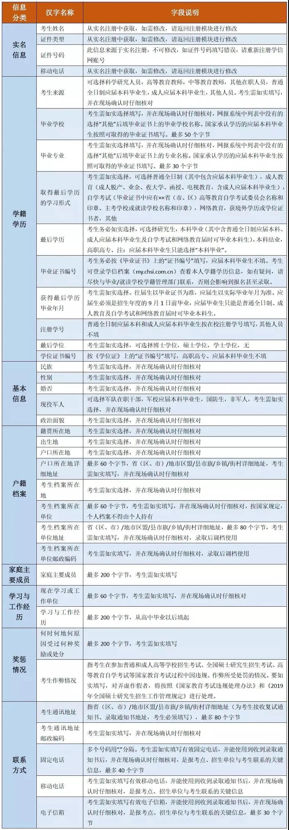
报名截止以前,考生都可以修改报名信息和报考院校,但一名考生只能保留一条有效报名信息。先来看看报名需要的个人信息吧:

注意:逾期不得补报,也不得修改报名信息,网报的时间是每天的9:00-22:00。
6
2021年11月中旬
现场确认
现场确认需要大家携带本人身份证、学历证书和网上报名编号等到指定的报考点确认,由报考点工作人员核对,采集考生本人图像信息等。网上报名信息经考生现场确认后一律不作修改。

通常安排在11月初。不过,2021考研大多数省份都采取了网上现场确认的方式。
网上确认一般是要在规定的时间内上传要求的证件材料。

7
2021年11月下旬
打印准考证
一般在初试时间前10天就可以凭网报用户名和密码登录“研招网”自行下载打印《准考证》。
在初试结束前均可打印,有效避免准考证遗失无法参加初试的情况。(考生凭下载打印的《准考证》及居民身份证参加考试)
注意:《准考证》使用A4幅面白纸打印,正反两面在使用期间不得涂改,妥善保存,多打印几张以防不时之需。
8
2021年12月
考研初试
初试一般是12月倒数第二个周六、周日,如果遇到节假日会提前或延后。同学们要参加全国硕士研究生入学考试——初试。初试科目分为政治理论、外国语、统考数学和业务课。
本阶段复习之余,吃好睡好最重要,精神养好了,考试也更稳了。一年的奋战,结果就看这两天了,记得带上一颗平常心,那就足够了。
剩下一件事就是学!
抓住暑期高效备考才能弯道超车~
考研这段路,我们一起走
2022考研下半年的重要时间点
已经为大家梳理好了,
在复习同时一定要及时关注这些时间,
只顾着闷头学习可不行。
当7月的风吹过,努力都会有结果!
2021年还剩下一半,请继续加油!
为了梦想的远方,为了那个想要成为的自己。
你想要过的生活,所有的温柔和月光,都会在路的那一端等你。
跑下去,天就要亮了。